肠道免疫球蛋白IgA如何成为真菌共生守护者,解除致病菌丝的‘魔咒’?-技术前沿-资讯-生物在线

肠道免疫球蛋白IgA如何成为真菌共生守护者,解除致病菌丝的‘魔咒’?

作者:欣博盛生物科技有限公司 暂无发布时间 (访问量:33989)

在人体肠道微生物群落中,念珠菌属真菌等潜在致病性真菌与免疫系统间存在着复杂且微妙的相互作用,这些相互作用对维持人体健康至关重要。以往研究多聚焦于真菌感染的致病机制,而对真菌与免疫系统如何协同维持肠道稳态知之甚少。本研究旨在探究适应性免疫在促进宿主与念珠菌属真菌共生关系中的关键作用,揭示IgA如何精准靶向真菌的特定形态与效应子,进而影响真菌在肠道内的定植与致病性,为理解肠道微生态平衡及开发相关临床干预手段提供新视角。

Nature

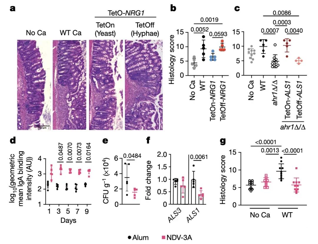
该研究发现,潜在致病性的念珠菌属物种会诱导并成为肠道免疫球蛋白A(#IgA)反应的目标。白色念珠菌的致病菌丝形态,可以专门用于粘附和侵入,会被肠道IgA优先靶向和抑制。来自小鼠和人类的IgA直接靶向富含菌丝的细胞表面 #粘附素。尽管菌丝通常对致病性至关重要,但白色念珠菌菌丝在肠道定植中的适应性较差,研究也揭示了针对菌丝的免疫选择改善了白色念珠菌的竞争力。白色念珠菌加剧了肠道结肠炎,结果证明了菌丝和IgA靶向粘附素加剧了肠道损伤。最后,使用一种临床相关的疫苗诱导粘附素特异性免疫反应,保护小鼠免受白色念珠菌相关的结肠炎损伤。总之,该项研究结果表明,适应性免疫抑制有害的真菌效应物,对白色念珠菌及其宿主都有益处。因此,IgA独特地解除了共生真菌中的定植与致病性之间的联系,以促进稳态。

 

研究方法

1. 实验设计与样本收集

  • 研究者选取健康小鼠及人类样本作为研究对象,对小鼠进行无菌饲养,以确保实验环境纯净,减少外界干扰。同时,收集人类粪便样本,涵盖健康个体及炎症性肠病患者,以对比分析IgA对真菌的反应差异。

实验设计与样本收集

 

2. 真菌培养与IgA反应检测

  • 运用标准化的培养基,精准调控温度与营养成分,培育白色念珠菌等真菌

  • 借助流式细胞术等先进检测技术,量化IgA与真菌的结合强度,直观呈现IgA对不同真菌种类及形态的靶向能力。

真菌培养与IgA反应检测

 

3. 基因表达分析

  • 借助RNA测序技术,深入剖析在不同免疫环境下,白色念珠菌基因表达的动态变化。通过对比野生型小鼠与免疫缺陷型小鼠肠道内白色念珠菌的基因表达谱,锁定IgA靶向的关键基因与通路。

 

研究结果

1. IgA靶向特定真菌与形态

  • 研究发现,肠道IgA对念珠菌属真菌具有显著的靶向性,尤其偏好白色念珠菌。

  • IgA优先结合白色念珠菌的菌丝形态,这种形态虽利于粘附与侵入,却在肠道定植中表现出劣势。

     

IgA靶向特定真菌与形态
IgA靶向特定真菌与形态

 

2. 免疫调节下的真菌适应性变化

  • 在免疫健全的小鼠肠道内,白色念珠菌的菌丝形态受到IgA的强烈抑制,促使真菌倾向于维持酵母形态,从而提升其在肠道内的定植竞争力。

  • 反之,在免疫缺陷小鼠中,白色念珠菌的菌丝形态比例显著上升,其定植能力却大幅下降。

免疫调节下的真菌适应性变化

 

3. 疫苗诱导的免疫保护

  • 通过临床相关疫苗诱导针对白色念珠菌粘附素的特异性免疫反应,实验结果显示,接种疫苗的小鼠在遭遇白色念珠菌时,其肠道损伤程度显著降低,且IgA与粘附素的结合强度显著增强,为预防真菌相关肠道疾病提供了新策略。

     

疫苗诱导的免疫保护

 

讨论

  • 本研究揭示的免疫-真菌互作机制,为临床干预提供了新思路。针对真菌特定粘附素开发的疫苗,有望成为预防真菌相关肠道疾病的新手段,尤其对于IgA缺乏症患者,具有重要的临床应用前景。

  • 未来研究可进一步探索肠道免疫系统;与更多真菌种类间的相互作用,深入挖掘免疫调节因子在真菌致病性转化中的作用机制,为个性化医疗与精准治疗奠定理论基础。

 

ATHENS为本研究所提供的产品

Athens Research & Biotechnology为本研究提供了IgA1和IgA2标准品,支持了人粪便样本中总IgA的定量实验,揭示了健康人群和IBD患者粪便样本中IgA的水平没有显著差异。

 

这些产品在本研究中的功能用途如下:

  • 用于ELISA实验中,作为标准品来定量人粪便样本中的总IgA水平。

  • 通过比较不同组别(健康人群和IBD患者)的IgA水平,评估肠道免疫状态。

 

关于ATHENS

 Athens Research & Technology公司(ART),自1986年成立以来,已近40年专注于生产优质天然蛋白质,致力于为体外诊断(IVD)行业及研究人员提供高纯度、高活性的产品。我们的制造流程严格,质量承诺值得信赖,确保客户能够依赖我们的蛋白质开发可靠、准确的诊断试剂,满足当今医疗保健的迫切需求。

 

 

详情请咨询 Athens 中国授权代理商——欣博盛生物

全国服务热线: 4006-800-892        邮箱: market@neobioscience.com

深圳: 0755-26755892    QQ:1030564316

北京: 010-88594029     QQ: 1627343418

上海: 021-34613729     QQ: 3196652930

广州: 020-87615159    香港: 852-69410778

代理品牌网站: www.nbs-bio.com

欣博盛品牌网站: www.neobioscience.net

欣博盛生物科技有限公司 商家主页

地 址: 深圳福田区梅华路105号多丽工业区科技楼605

联系人: Miss Yao

电 话: 0755-26755892(深圳) 010-88594029(北京) 021-34613729(上海) 020-87615159 (广州)

传 真: 0755-26755877

Email:market@neobioscience.com

相关咨询
ADVERTISEMENT